Instance Verification Kit (IVK)

spin lock @ [8110+37+/linux-3.19-rc1/drivers/usb/host/whci/asl.c]
Instance Signature: lock

The Matching Pair Graph:


Function Name
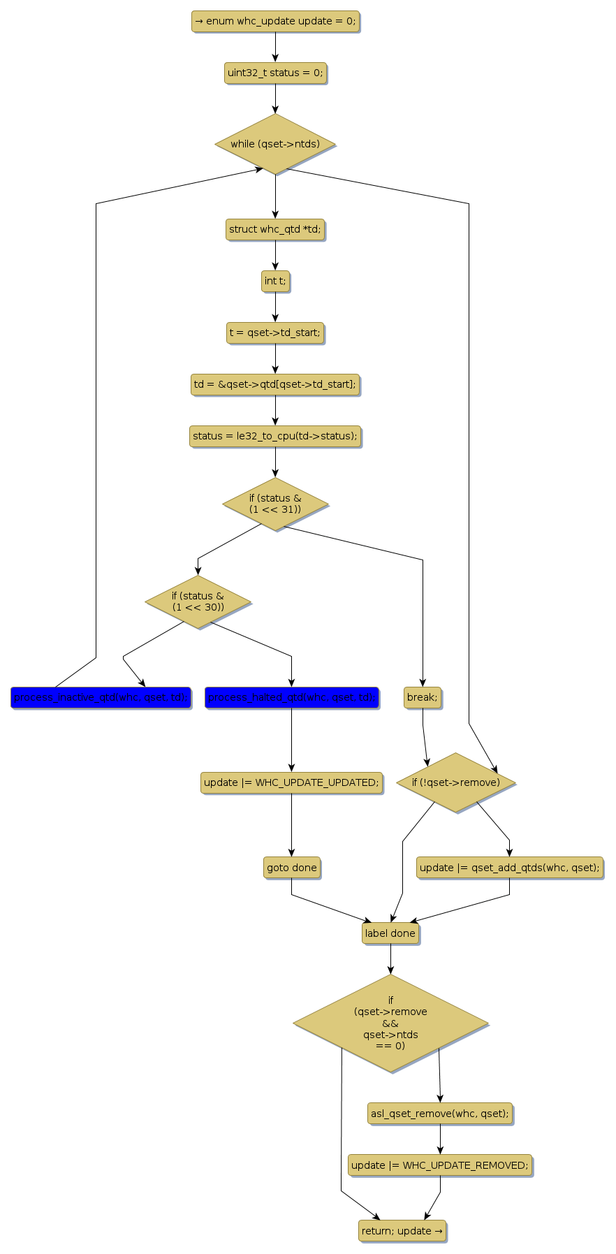
Control Flow Graph (CFG)
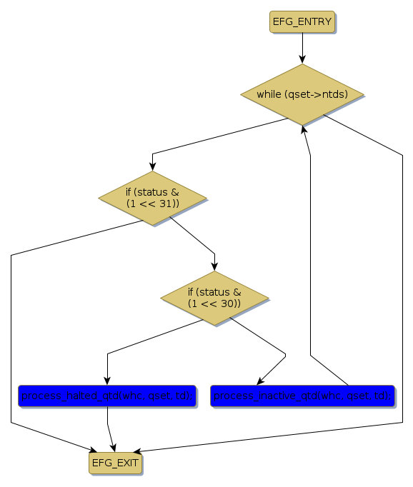
Events Flow Graph (EFG)
Source Correspondence
asl_urb_dequeue [7889+15+/linux-3.19-rc1/drivers/usb/host/whci/asl.c]
process_halted_qtd [20498+18+/linux-3.19-rc1/drivers/usb/host/whci/qset.c]
process_inactive_qtd [19023+20+/linux-3.19-rc1/drivers/usb/host/whci/qset.c]
process_qset [2662+12+/linux-3.19-rc1/drivers/usb/host/whci/asl.c]
pzl_process_qset [2953+16+/linux-3.19-rc1/drivers/usb/host/whci/pzl.c]
pzl_urb_dequeue [8726+15+/linux-3.19-rc1/drivers/usb/host/whci/pzl.c]
qset_remove_urb [17709+15+/linux-3.19-rc1/drivers/usb/host/whci/qset.c]
scan_async_work [5198+15+/linux-3.19-rc1/drivers/usb/host/whci/asl.c]
scan_periodic_work [6038+18+/linux-3.19-rc1/drivers/usb/host/whci/pzl.c]
urb_dequeue_work [10017+16+/linux-3.19-rc1/drivers/usb/host/whci/qset.c]